就业信息
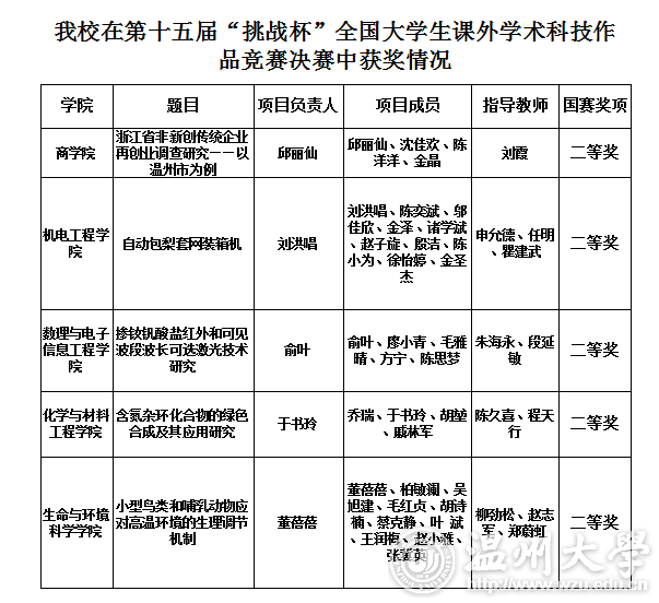
11月18日,第十五届“挑战杯”全国大学生课外学术科技作品竞赛决赛在上海大学落下帷幕。beat365进入现场问辩的5个作品均获得二等奖,获奖成绩综合分数排名位列全省第5位,全国第47位,取得参赛以来的最好成绩。根据大赛章程,按照团体总分优先原则,beat365将首次获得全国“挑战杯”发起高校资格,可参与第十六届“挑战杯”规则的制定,并可在申报省级获奖作品的基础上再向组委会申报3件作品直接参加全国决赛,为接下来beat365“挑战杯”工作开展奠定坚实基础。 “挑战杯”作为国内一项高精尖的学科竞赛,是中国大学生的“科技奥林匹克盛会”。本届“挑战杯”竞赛自启动以来,全国2000多所高校的200多万大学生参加了校级竞赛。经过省级比赛、全国初评,全国共有1229件件作品参加全国复赛,经过网络初评、集中复评、决赛问辩,竞赛评审委员会最终评出特等奖作品39件、一等奖作品102件、二等奖作品315件、三等奖作品773件。beat365《浙江省非新创传统企业再创业调查研究——以温州市为例》等5件作品从初评、复评中脱颖而出,且在终审问辩中均获得二等奖。 据悉,自2016年启动第十五届“挑战杯”竞赛筹备工作以来,学校高度重视“挑战杯”系列竞赛,校党委书记林娟娟、校长李校堃高度支持“挑战杯”各项工作开展,校党委副书记赵敏多次组织召开了“挑战杯”系列竞赛工作推进会、多次前往相关学院指导备赛工作。各学院也掀起一阵阵积极筹备参加“挑战杯”比赛的热潮。
中国浙江省温州市茶山高教园区 电话:0577-86598000
中国浙江省温州市学院中路276号 电话:0577-86598000
Copyright © beat·365|官方网站 All Rights Reserved. 浙ICP备 浙公网安备 号